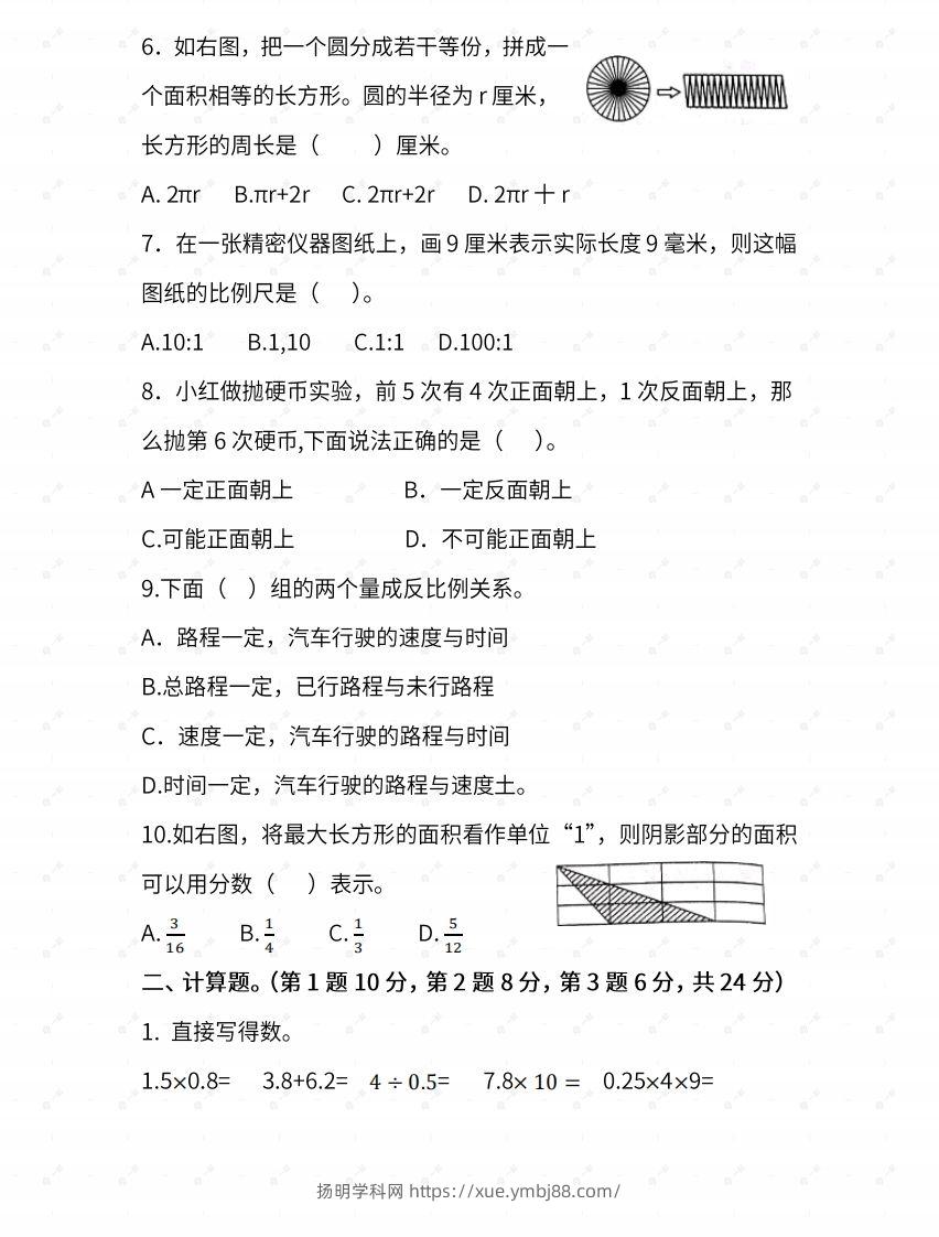
苏教六年级数学下册期末测试③卷及答案小悦老师10个月前发布关注私信3214苏教六年级数学下册期末测试③卷及答案此内容为付费资源,请付费后查看会员专属资源年度会员免费永久会员免费您暂无购买权限,请先开通会员开通会员格式pdf页数7 页大小1.09 MB付费资源 ——预览已结束,还剩5页未读——开通会员后可免费下载高清完整文档 此处内容已隐藏,请付费后查看 © 版权声明本站资源部分来自网络,由老师收集整理,如有侵犯你的权益请联系站长vx:y6499640 我们会第一时间进行审核删除。站内资源为网友个人学习或测试研究使用,未经原版权作者许可,禁止用于任何商业途径!请在下载24小时内删除! 如遇到资源下载失败问题,请联系VX:y6499640THE END小学数学 喜欢就支持一下吧点赞14 分享QQ空间微博QQ好友海报分享复制链接收藏