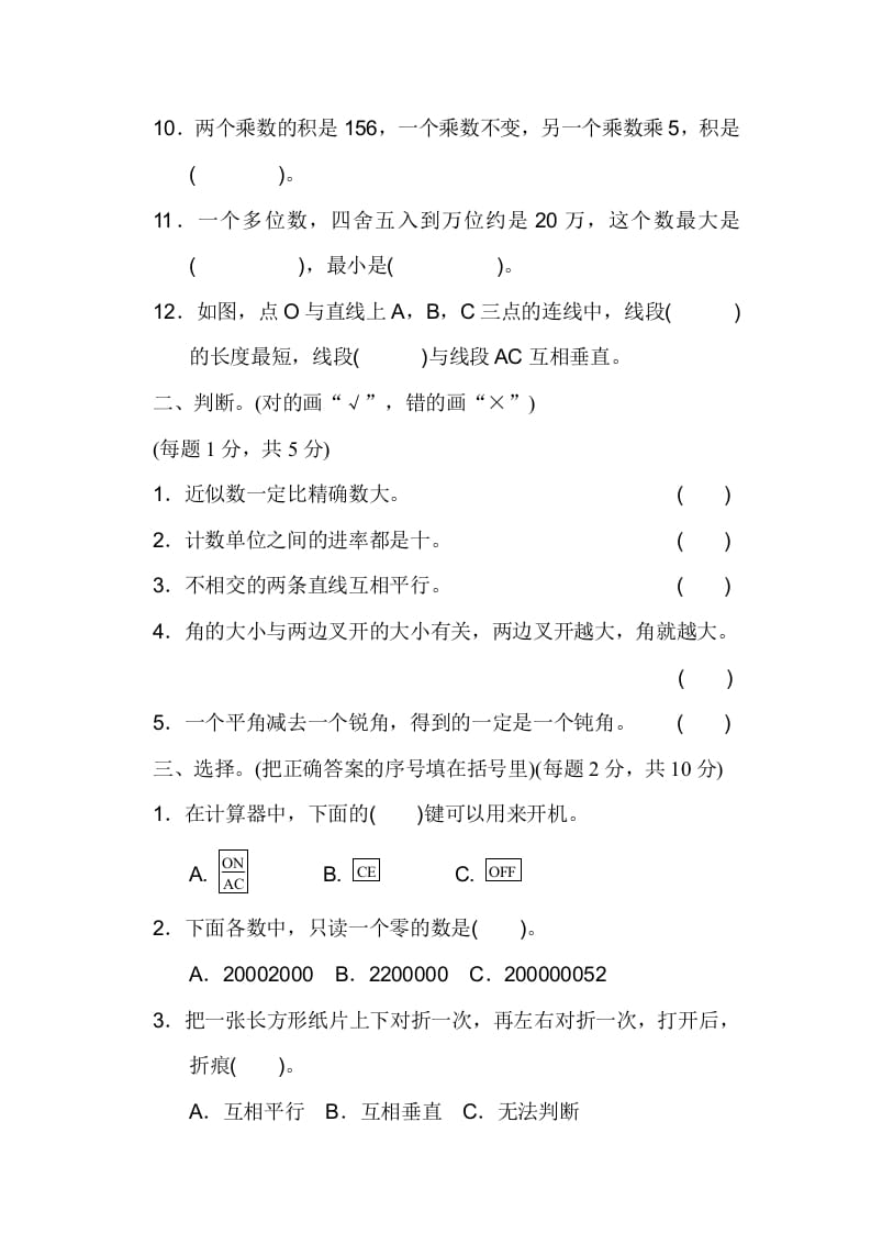
四年级数学上册期中练习(10)(北师大版)小悦老师2年前发布关注私信8349四年级数学上册期中练习(10)(北师大版)此内容为付费资源,请付费后查看¥9.9年度会员免费永久会员免费立即购买您当前未登录!建议登陆后购买,可保存购买订单格式docx页数8 页大小23.51 KB付费资源 预览已结束,还剩5页未读,开通会员后可免费下载高清完整文档 © 版权声明本站资源部分来自网络,由老师收集整理,如有侵犯你的权益请联系站长vx:y6499640 我们会第一时间进行审核删除。站内资源为网友个人学习或测试研究使用,未经原版权作者许可,禁止用于任何商业途径!请在下载24小时内删除! 如遇到资源下载失败问题,请联系VX:y6499640THE END小学数学 喜欢就支持一下吧点赞49 分享QQ空间微博QQ好友海报分享复制链接收藏