扬明学科网
幼升小
小学专区
小升初
小学英语
小学语文
小学资料合集
小学数学
初中专区
中考一模
中考二模
中考三模
中考作文
中考真题
初中化学
初中历史
初中地理
初中数学
初中物理
初中生物
初中英语
初中语文
初中道德与法治
初中资料合集
高中数学
高中化学
高中历史
高中地理
高中政治
高中数学
高中物理
高中生物
高中英语
高中语文
高中资料合集
高考一模
高考二模
高考三模
高考作文
高考真题
代理招募
月入10000+
开通会员
开通年度会员
全站资源免费下载
每日下载次数20/次
开通年度会员
开通永久会员
全站资源免费下载
每日无限次下载
开通分销功能70%
开通永久会员
开通会员 尊享会员权益
登录
注册
找回密码
扬明学科网
幼升小
小学专区
小升初
小学英语
小学语文
小学资料合集
小学数学
初中专区
中考一模
中考二模
中考三模
中考作文
中考真题
初中化学
初中历史
初中地理
初中数学
初中物理
初中生物
初中英语
初中语文
初中道德与法治
初中资料合集
高中数学
高中化学
高中历史
高中地理
高中政治
高中数学
高中物理
高中生物
高中英语
高中语文
高中资料合集
高考一模
高考二模
高考三模
高考作文
高考真题
代理招募
月入10000+
开通会员 尊享会员权益
登录
注册
找回密码
中考真题
共93篇
分类
中考真题
年份
2024
2023
2022
2021
2020
地区
全部
北京市
天津市
河北
山西
内蒙古
辽宁
吉林
黑龙江
上海市
江苏
浙江
安徽
福建
江西
山东
河南
湖北
湖南
广东
广西
海南
重庆市
四川
贵州
云南
西藏
陕西
甘肃
青海
宁夏
新疆
科目
语文
数学
英语
物理
化学
生物
道德与法治
历史
地理
2024年河南省中考地理试题(空白卷)
------预览已结束,还剩6页未读------开通会员后可免费下载高清完整文档
会员专属
小悦老师
10个月前
47
10
2024年河南省中考物理试题(空白卷)
------预览已结束,还剩6页未读------开通会员后可免费下载高清完整文档
会员专属
小悦老师
10个月前
37
15
2024年河南省中考生物真题(空白卷)
------预览已结束,还剩7页未读------开通会员后可免费下载高清完整文档
会员专属
小悦老师
10个月前
34
10
2024年河南省中考语文真题(空白卷)
------预览已结束,还剩7页未读------开通会员后可免费下载高清完整文档
会员专属
小悦老师
10个月前
39
15
2024年河南省中考生物真题(含答案)
------预览已结束,还剩17页未读------开通会员后可免费下载高清完整文档
会员专属
小悦老师
10个月前
39
11
2024年河南省中考历史试题(空白卷)
------预览已结束,还剩5页未读------开通会员后可免费下载高清完整文档
会员专属
小悦老师
10个月前
47
7
2024年河南省中考道德与法治真题(含答案)
------预览已结束,还剩14页未读------开通会员后可免费下载高清完整文档
会员专属
小悦老师
10个月前
29
6
2024年河南省中考数学试题(空白卷)
------预览已结束,还剩6页未读------开通会员后可免费下载高清完整文档
会员专属
小悦老师
10个月前
37
9
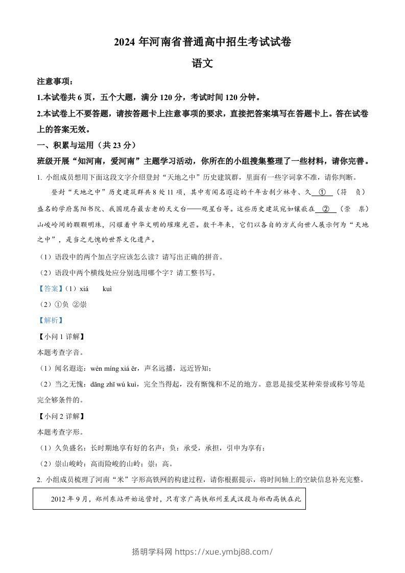
2024年河南省中考语文真题(含答案)
------预览已结束,还剩18页未读------开通会员后可免费下载高清完整文档
会员专属
小悦老师
10个月前
47
6
2024年河南省中考英语真题(空白卷)
------预览已结束,还剩10页未读------开通会员后可免费下载高清完整文档
会员专属
小悦老师
10个月前
21
6
1
2
3
…
10
下一页
跳转
在手机上浏览此页面
登录
没有账号?立即注册
用户名/手机号/邮箱
登录密码
记住登录
找回密码
登录
注册
已有账号,立即登录
设置用户名
设置密码
重复密码
注册