扬明学科网
幼升小
小学专区
小升初
小学英语
小学语文
小学资料合集
小学数学
初中专区
中考一模
中考二模
中考三模
中考作文
中考真题
初中化学
初中历史
初中地理
初中数学
初中物理
初中生物
初中英语
初中语文
初中道德与法治
初中资料合集
高中数学
高中化学
高中历史
高中地理
高中政治
高中数学
高中物理
高中生物
高中英语
高中语文
高中资料合集
高考一模
高考二模
高考三模
高考作文
高考真题
代理招募
月入10000+
开通会员
开通年度会员
全站资源免费下载
每日下载次数20/次
开通年度会员
开通永久会员
全站资源免费下载
每日无限次下载
开通分销功能70%
开通永久会员
开通会员 尊享会员权益
登录
注册
找回密码
扬明学科网
幼升小
小学专区
小升初
小学英语
小学语文
小学资料合集
小学数学
初中专区
中考一模
中考二模
中考三模
中考作文
中考真题
初中化学
初中历史
初中地理
初中数学
初中物理
初中生物
初中英语
初中语文
初中道德与法治
初中资料合集
高中数学
高中化学
高中历史
高中地理
高中政治
高中数学
高中物理
高中生物
高中英语
高中语文
高中资料合集
高考一模
高考二模
高考三模
高考作文
高考真题
代理招募
月入10000+
开通会员 尊享会员权益
登录
注册
找回密码
中考真题
共27篇
分类
中考真题
年份
全部
2024
2023
2022
2021
2020
地区
全部
北京市
天津市
河北
山西
内蒙古
辽宁
吉林
黑龙江
上海市
江苏
浙江
安徽
福建
江西
山东
河南
湖北
湖南
广东
广西
海南
重庆市
四川
贵州
云南
西藏
陕西
甘肃
青海
宁夏
新疆
科目
语文
数学
英语
物理
化学
生物
道德与法治
历史
地理
甘肃省武威市2021年中考英语试题(含答案)
------预览已结束,还剩20页未读------开通会员后可免费下载高清完整文档
会员专属
小悦老师
8个月前
23
13
甘肃省平凉市2021年中考生物试题(空白卷)
------预览已结束,还剩3页未读------开通会员后可免费下载高清完整文档
会员专属
小悦老师
8个月前
42
11
甘肃省武威市、定西市、平凉市、酒泉市、庆阳市2021年中考数学试卷(空白卷)
------预览已结束,还剩7页未读------开通会员后可免费下载高清完整文档
会员专属
小悦老师
8个月前
32
5
甘肃省武威市2021年中考地理真题(空白卷)
------预览已结束,还剩4页未读------开通会员后可免费下载高清完整文档
会员专属
小悦老师
8个月前
51
5
甘肃省兰州市2021年中考化学试题(A卷)(含答案)
------预览已结束,还剩18页未读------开通会员后可免费下载高清完整文档
会员专属
小悦老师
8个月前
51
10
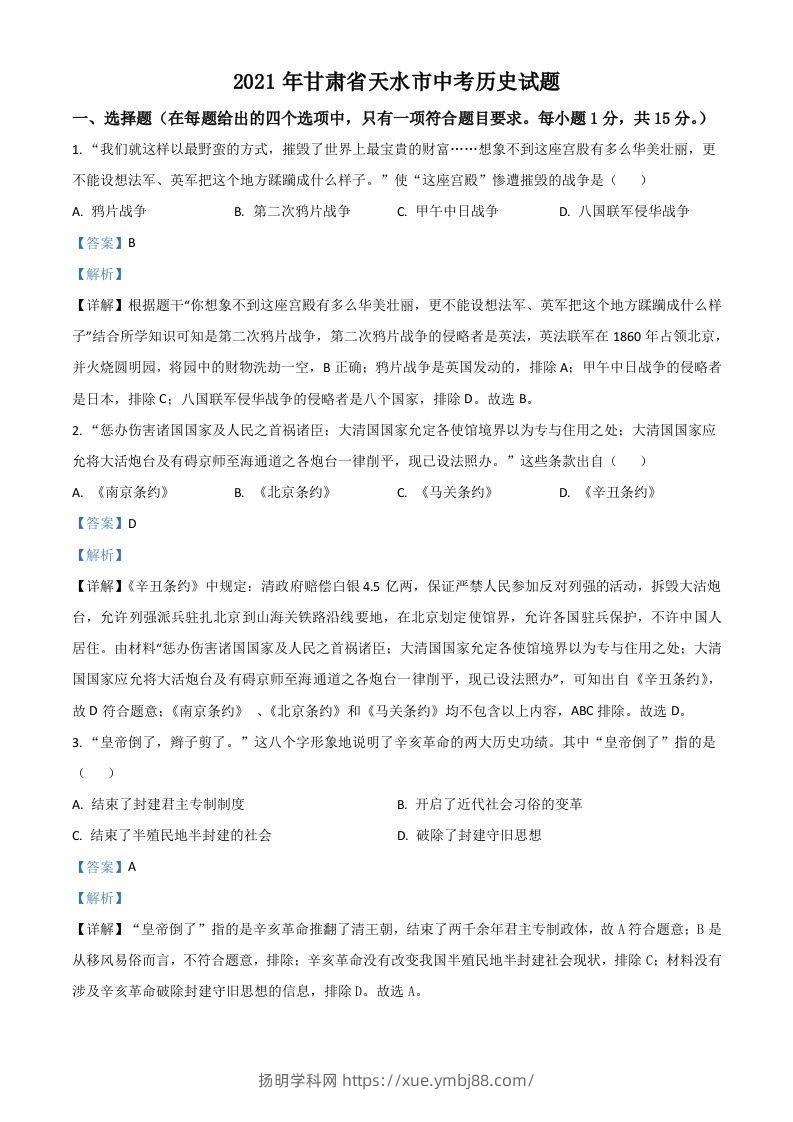
甘肃省天水市2021年中考历史试题(含答案)
------预览已结束,还剩9页未读------开通会员后可免费下载高清完整文档
会员专属
小悦老师
8个月前
34
11
甘肃省定西市2021年中考化学试题(空白卷)
------预览已结束,还剩6页未读------开通会员后可免费下载高清完整文档
会员专属
小悦老师
8个月前
25
13
甘肃省定西市2021年中考历史试题(空白卷)
------预览已结束,还剩4页未读------开通会员后可免费下载高清完整文档
会员专属
小悦老师
8个月前
25
8
甘肃省兰州市2021年中考语文试题(A)(空白卷)
------预览已结束,还剩9页未读------开通会员后可免费下载高清完整文档
会员专属
小悦老师
8个月前
22
10
甘肃省定西市2021年中考道德与法治试题(含答案)
------预览已结束,还剩9页未读------开通会员后可免费下载高清完整文档
会员专属
小悦老师
8个月前
34
10
1
2
3
下一页
在手机上浏览此页面
登录
没有账号?立即注册
用户名/手机号/邮箱
登录密码
记住登录
找回密码
登录
注册
已有账号,立即登录
设置用户名
设置密码
重复密码
注册